
Értesítést kérek e‑mailben, ha a termék újra elérhető
- Leírás
- Használati útmutató
- Fizetési módok
- Garancia
Digitális szintjelző relé SSR-05D - TENSE
Termékleírás
Az SSR-05D relét kutak, tartályok, tágulási tartályok vagy gödrök vízszintjének szabályozására tervezték.
Lehetővé teszi a víz automatikus szivattyúzását vagy leeresztését, és kompatibilis két vagy három szintérzékelővel.
A digitális mikroprocesszoros vezérlés biztosítja:
-
Hosszú érzékelő élettartam - az áram nem folyamatosan, hanem impulzusokban folyik az érzékelők között.
-
A szivattyú késleltetési idejének beállítása - változó vízszintű kutakhoz vagy tartályokhoz alkalmas.
-
LED-es vízszintjelzés - felső, középső és alsó szint, a könnyű vizuális ellenőrzéshez.
Az elektródák (vízszintérzékelők) nem tartozék.
Főbb jellemzők
-
Vízszintszabályozás kútban, tartályban vagy tágulási tartályban
-
Lehetőség 2 vagy 3 szintérzékelő használatára
-
Az érzékelő érzékenységének beállítása
-
A szivattyú válaszkésleltetési idejének beállítása
-
A vízszint LED-es jelzése (felső, középső, alsó szint)
-
A szivattyú védelme a szárazon futás ellen
Vízszintszabályozás kútban, tartályban vagy tágulási tartályban
Lehetőség 2 vagy 3 szintérzékelő használatára
Az érzékelő érzékenységének beállítása
A szivattyú válaszkésleltetési idejének beállítása
A vízszint LED-es jelzése (felső, középső, alsó szint)
A szivattyú védelme a szárazon futás ellen
Műszaki paraméterek
-
Névlegesfeszültség: 220 V AC
-
Működési tartomány: 150-260 V AC
-
Működési frekvencia: 50/60 Hz
-
Üzemi teljesítmény: < 3 VA
-
Üzemi hőmérséklet: -10 °C ... +50 °C
-
Csatlakoztatás: csatlakozólap
-
Szerelési mód: DIN-sín + csavarok
-
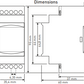
Méretek: 44 × 75 × 85 mm
-
Súly: 250 g
Névlegesfeszültség: 220 V AC
Működési tartomány: 150-260 V AC
Működési frekvencia: 50/60 Hz
Üzemi teljesítmény: < 3 VA
Üzemi hőmérséklet: -10 °C ... +50 °C
Csatlakoztatás: csatlakozólap
Szerelési mód: DIN-sín + csavarok
Méretek: 44 × 75 × 85 mm
Súly: 250 g
Ajánlott tartozékok
-
Szintérzékelők (2 vagy 3 darab)
-
2A megszakító a bemeneti és kimeneti csatornák védelmére (2 db)
Szintérzékelők (2 vagy 3 darab)
2A megszakító a bemeneti és kimeneti csatornák védelmére (2 db)
Alkalmazás
-
Szivattyúk automatikus be- és kikapcsolása a vízszintnek megfelelően
-
Szivattyúk védelme a szárazüzem ellen
-
A tartály töltöttségének jelzése
-
Alkalmas háztartási és ipari alkalmazásokhoz
Szivattyúk automatikus be- és kikapcsolása a vízszintnek megfelelően
Szivattyúk védelme a szárazüzem ellen
A tartály töltöttségének jelzése
Alkalmas háztartási és ipari alkalmazásokhoz
FIZETÉSI MÓDOK
Online bankkártyás fizetés – a rendelés befejezése után átirányításra kerül a fizetési felületre, a fizetés visszaigazolását e‑mailben kapja meg.
Utánvét – a fizetési előírásnak megfelelő összeget a futárnak fizeti ki.
Átutalás – e‑mailben legkésőbb a következő munkanapon előlegszámlát küldünk, amelyen megtalálja a bankszámlaszámot, amelyet az utalásnál kell feltüntetni.
Számlára történő fizetés – ezt a fizetési lehetőséget azon partnereink vehetik igénybe, akik cégünkkel keretszerződést kötöttek.
Ha az utolsó két lehetőséget szeretné igénybe venni, kérjük, vegye fel a kapcsolatot menedzserünkkel, aki útmutatást ad, hogyan kaphat ÁFÁ‑s vagy ÁFA‑mentes számlát.
SZÁLLÍTÁSI MÓDOK ÉS KÖLTSÉGEK
- GLS házhozszállítás: 4 500 Ft
- Packeta házhozszállítás: 4 500 Ft
Az általunk szállított villamos berendezések magas minőségi szabványoknak felelnek meg, 24 hónap garanciával rendelkeznek, és megfelelnek minden EU‑előírásnak.
Ezenfelül 39 000 HUF feletti rendelés esetén ingyenes szállítást kínálunk, rugalmas kedvezmény‑ és akciós rendszert.
Munkatársaink műszaki ismeretei és tapasztalatai lehetővé teszik számunkra, hogy magas színvonalú tanácsadást nyújtsunk, illetve szükség esetén alternatív elektrotermékeket ajánljunk.
Az általunk forgalmazott elektromos berendezések magas minőségi szabványoknak felelnek meg, 24 hónapos garanciával rendelkeznek, és megfelelnek az EU előírásainak.
Reklamáció esetén az áru visszaküldése díjmentes.
